国家级重点学科
一级学科博士学位授予点
“双一流”建设学科
ENGLISH
学院简介
历史沿革
学院领导
机构设置
学科进程
发酵之光
下载专区
师资简介
院士
杰出人才
教职员工
人才招聘
科研概况
科研动态
科研成果
学术交流
学术期刊
国家级人才培养基地
本科生培养
研究生培养
交流动态
交流项目
理论学习
组织动态
关工委工作
党的知识
党员发展
学工动态
榜样引领
学科竞赛
组织机构
资料下载
理事会
基金会
校友会
简介
期刊人员设置
投稿指南
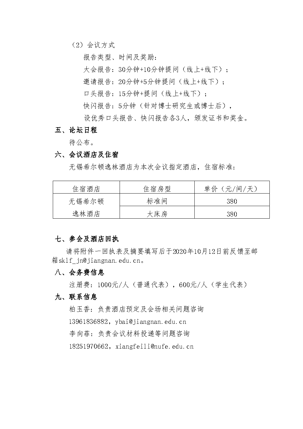
上一篇:蠡湖光影:仿生材料与科学艺术
下一篇:第二届生物活性物功能性生物材料绿色制造与应用高峰论坛(第二轮通知)
分享到QQ空间
分享到QQ
分享到微博
分享到朋友圈
分享到微信
未来食品科学中心
粮食发酵与食品生物制造国家工程研究中心
食品科学与技术国家重点实验室
工业生物技术教育部重点实验室
糖化学与生物技术教育部重点实验室
中国高校工业微生物资源平台