近期,世界杯2026年国际足联世界杯周楠迪教授团队在乳腺癌miRNA多靶标检测方面取得重要进展,研究成果“Fluorescence resonance energy transfer system coupled with photonic crystals labeling strategy for multiplexed detection of microRNAs from breast cancer”正式发表于期刊Chemical Engineering Journal (IF 13.3) (https://doi.org/10.1016/j.cej.2024.157798)。
miRNA是一类短小的非编码单链RNA,在调节基因表达、细胞分化和细胞增殖等生物过程中扮演着重要角色。此外,miRNA也被认为是早期肿瘤诊断的理想生物标志物。通过同时检测多种miRNA,有助于深入了解miRNA的功能,从而实现对乳腺癌的可靠、准确的临床诊断具有重要意义。最近研究表明悬浮阵列作为一种有前途的编码方法,具有快速检测、高灵敏度和低成本等优点,然而,传统的信号响应方法,如荧光染料容易猝灭或褪色,而量子点往往存在生物毒性等限制,因此,设计miRNA的多靶标检测方案仍然面临挑战。
该研究报道了一种光子晶体(PhC)作为标签和载体,能够同步光学检测乳腺癌中过表达的多个miRNA。本研究旨在同时检测乳腺癌标记物miRNA-21、miRNA-155和miRNA-10b,实现乳腺癌临床可靠、准确的诊断,采用了一种基于PhCs的传感系统,通过靶标相互作用触发无酶扩增反应以及FRET信号输出来实现miRNA的高效信号扩增和浓度测定,同时结合暗场和荧光图像处理,实现多个miRNA水平的分析。该方法具有高灵敏度、高序列特异性和多目标检测的显著优势(图1)。

图1 FRET结合PhCs标记的多miRNA靶标检测传感器的原理图。(A) PhCs的制备;(B) FRET耦合无酶级联扩增的设计原理;(C)多miRNA靶标检测。DF:光学图像的暗场;通道1:Ex =/info/1021/ /495 nm, Em =/info/1021/ /515 ~ 545 nm;通道2:Ex =/info/1021/ /495 nm, Em =/info/1021/ /595 nm ~ 625 nm。
为了评估FRET耦合PhCs标记的多miRNA靶标检测传感器的检测性能,分别测量了含有不同浓度miRNA-21、miRNA-155和miRNA-10b的样品。FRET比率随着目标浓度的增加而增加,在最佳条件下,纳米传感器的线性响应范围为1 pM至10 nM。当传感器用于miRNA-21、miRNA-155和miRNA-10b的检测时获得显著区分于其他miRNA的荧光信号,表明该传感器具有较好的特异性。为了验证构建的传感平台在同时定量多个miRNA表达水平方面的实用性和性能。利用反射峰分别为456.73 nm(蓝色)、530.07 nm(绿色)和632.79 nm(红色)的PhCs同时检测miRNA-21、miRNA-155和miRNA-10b,并通过计算每个PhC表面的FRET比率来量化miRNA的浓度。
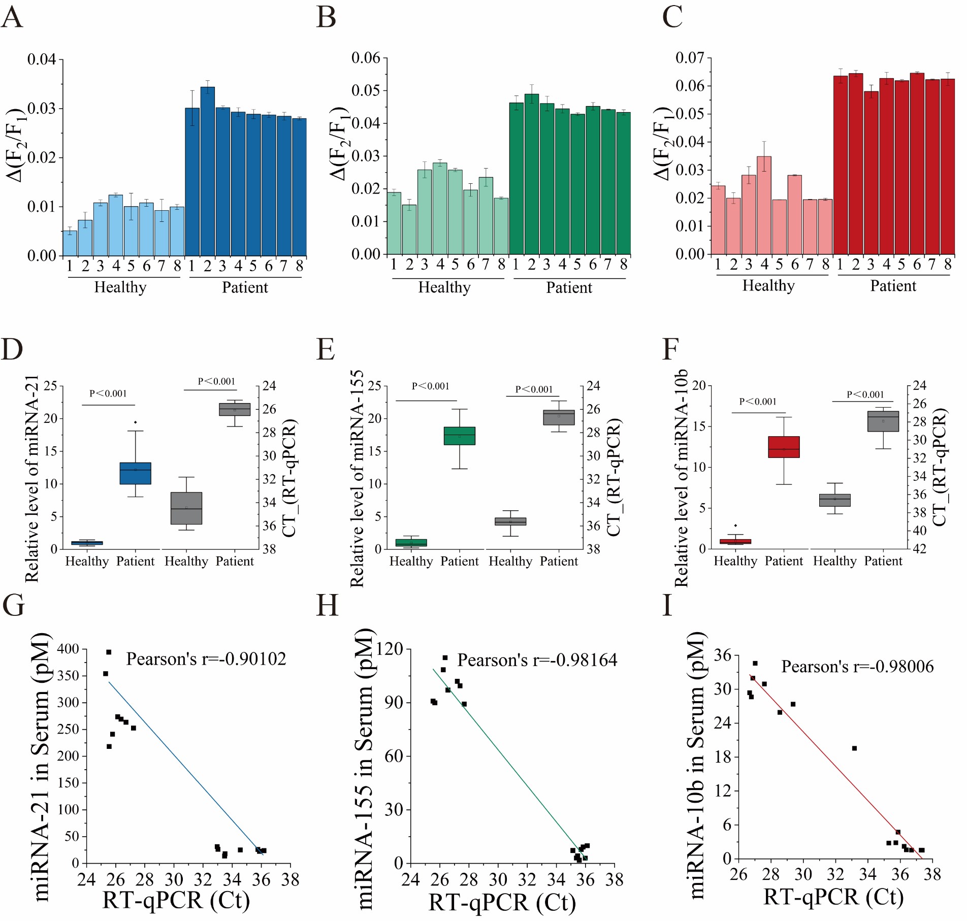
通过建立的平台初步测量了乳腺癌患者(n =/info/1021/ /8)和健康个体(n =/info/1021/ /8)血清样本中miRNA-21、miRNA-155和miRNA-10b的表达水平。发现在乳腺癌患者中,FRET比率显著升高,表明miRNA-21、miRNA-155和miRNA-10b的含量水平增加,这些miRNA可用于区分乳腺癌患者和健康个体,具有很高的灵敏度和特异性。该传感平台的结果与RT-qPCR结果高度相关,证实了该方法直接从生物样品中同时测定miRNA及对乳腺癌诊断的可行性(图2)。

图2 临床血清样本的MiRNA分析。在乳腺癌患者(n =/info/1021/ /8)和健康个体(n =/info/1021/ /8)的血清样本中测定的(A) miRNA-21、(B) miRNA-155和(C) miRNA-10b的FRET比率。Δ(F2/F1)表示样品中测量的FRET比率与空白对照之间的差异。误差条表示从3个不同的平行测量中获得的结果(n =/info/1021/ /3)。通过血清检测和RT-qPCR检测乳腺癌患者(n =/info/1021/ /8)和健康个体(n =/info/1021/ /8)中(D) miRNA-21、(E) miRNA-155和(F) miRNA-10b的相对表达水平。(G) miRNA-21 (Pearson’s r =/info/1021/ /-0.90102, P < 0.001)、(H) miRNA-155 (Pearson’s r =/info/1021/ /-0.98164, P < 0.001)、(I) miRNA-10b (Pearson’s r =/info/1021/ /-0.98006, P < 0.001)在血清和提取物中相对表达值的相关性。图G- I的统计显著性采用双尾Student 's t-test。
上述研究工作中,江南大学22级博士王三霞为论文第一作者,周楠迪教授为论文的通讯作者。研究工作得到了国家自然科学基金项目(82203217,42177212)、江苏省研究生科研与实践创新计划项目(KYCX_2589)等资助。
近年来周楠迪教授团队在核酸适配体的筛选优化和应用、分子诊断技术、新型纳米生物传感器的研制、智能纳米器件的构建和应用、POCT产品研制、食品风味分析和安全检测、发酵过程中代谢物监测等方面取得丰硕成果,相关成果发表在Analytical Chemistry、Biosensors and Bioelectronics、ACS Applied Materials & Interfaces、Sensors and Actuators B: Chemical、Food Chemistry、Journal Agricultural and Food Chemistry等本领域权威期刊。