近日,Nucleic Acids Research在线发表了江南大学未来食品科学中心和2026年国际足联世界杯陈坚院士团队刘龙教授课题组的研究成果“A pathway independent multi-modular ordered control system based on thermosensors and CRISPRi improves bioproduction in Bacillus subtilis”(Yu et al., Nucleic Acids Research. 2022. 50, 11: 6587-6600)。江南大学2019级博士生于文文为论文第一作者,刘龙教授为论文通讯作者。
合成生物学与代谢工程的一个主要目标是构建微生物细胞工厂进行化学品的高效生产,其关键是如何实现微生物代谢网络代谢流的最优分配。基因回路可以有效平衡细胞生长与产物合成模块的代谢流竞争,缓解胞内代谢压力。然而目前大部分基因回路只能同时激活/抑制靶向模块,无法实现多个代谢模块的独立、正交和时序调控。此外,大多数胞内代谢物缺乏与之对应的生物传感器,这极大限制了基因回路的普适性。
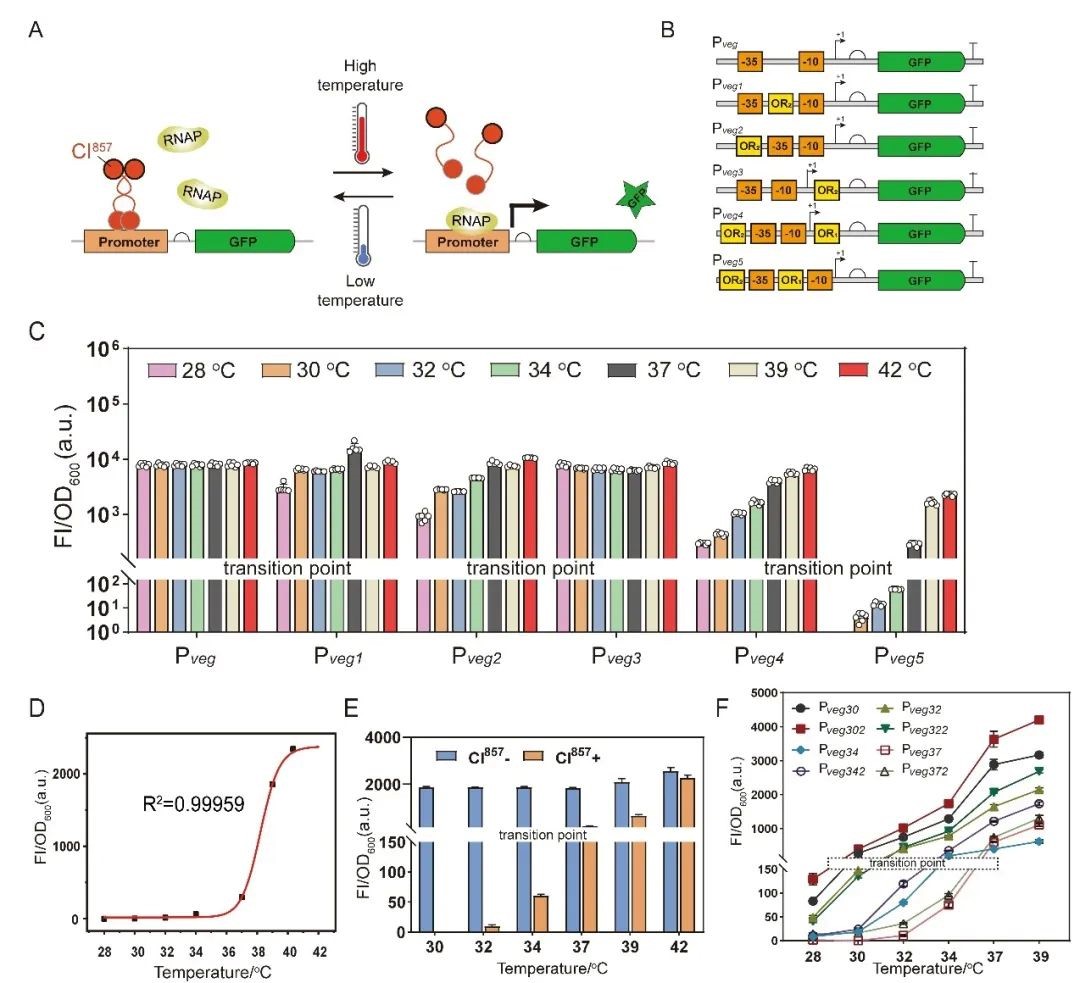
为解决上述难题,该研究在模式工业微生物枯草芽孢杆菌(Bacillus subtilis)中创制了温敏型多模块时序双向调控系统,并将其应用于2'-岩藻糖基乳糖(2'-FL)的代谢网络优化。首先,利用大肠杆菌噬菌体中温敏型转录因子突变体CI857的调控机制,设计并创制了多个不同激活点(30、32、34与37℃)的温敏型生物传感器(图1)。其次,将多个不同激活点的温敏型生物传感器进行联用,构建了一种可以对多代谢模块进行时序激活调控的单输入多输出(SIMO)基因回路,并对该基因回路的正交性与功能性进行了验证(图2)。随后,将温敏型生物传感器与基于CRISPRi的逻辑“非”门进行耦合,构建了一种可以对不同代谢模块进行激活与抑制的双功能基因回路,并对该基因回路进行了功能验证(图3)。
在上述研究基础上,在B. subtilis内重构了2'-FL代谢途径,并将其分为3个模块:2'-FL合成模块、GTP供给模块、竞争途径模块。利用激活点为34℃的温敏型生物传感器构建激活回路并应用至2'-FL合成模块,通过对不同靶点基因的组合优化控制,2'-FL的摇瓶产量提高至755.0 mg/L(图4);利用激活点为37℃的温敏型生物传感器,构建抑制回路动态下调糖酵解途径与磷酸戊糖途径,实现了2'-FL合成模块与竞争模块解偶联时序调控。通过组装不同强度的抑制位点,实现了代谢流的最优调控,2'-FL的产量达到1399.5 mg/L。在此基础上,利用激活点为34℃的温敏型生物传感器,将GTP供给模块与2'-FL合成模块偶联激活,2'-FL的产量进一步提高至1839.7 mg/L(图5)。最后,在5-L发酵罐上对该调控系统的稳定性与鲁棒性进行了验证,2'-FL的产量达到了28.2 g/L(图6)。
上述研究工作得到了国家重点研发项目(2021YFD2100700)、国家自然科学基金(31930085, 32021005)、中央高校基本科研专项资金(JUSRP52019A, JUSRP121010, JUSRP221013)等项目的资助。

图1温敏型生物传感器的设计与创制

图2单输入多输出(SIMO)基因回路的设计与验证

图3基于CRISPRi构建可同时进行激活和抑制基因表达的双功能基因回路

图4 2’-岩藻糖基乳糖合成途径的构建与优化

图5基于时序调控系统的2’-岩藻糖基乳糖的代谢调控

图6多模块时序调控系统在5-L发酵罐上的稳定性验证